• <tr id="ii00i"></tr>
  • <nav id="ii00i"><sup id="ii00i"></sup></nav>
  • <nav id="ii00i"></nav>
  • <tfoot id="ii00i"><noscript id="ii00i"></noscript></tfoot>
    <tfoot id="ii00i"><noscript id="ii00i"></noscript></tfoot>
  • <tfoot id="ii00i"><noscript id="ii00i"></noscript></tfoot>
    天天成人综合网,亚洲人妻资源网,欧美精品网,国产黑丝袜在线观看视频,蜜桃av一卡二卡三卡,激情综合图区,亚洲avav,亚洲av电影天堂网

    您好!歡迎光臨烜芯微科技品牌官網!

    深圳市烜芯微科技有限公司

    ShenZhen XuanXinWei Technoligy Co.,Ltd
    二極管、三極管、MOS管、橋堆

    全國服務熱線:18923864027

  • 熱門關鍵詞:
  • 橋堆
  • 場效應管
  • 三極管
  • 二極管
  • MOS管三個極判斷-MOS管G極串聯小電阻有什么作用
    • 發布時間:2019-11-12 14:06:41
    • 來源:
    • 閱讀次數:
    MOS管三個極判斷-MOS管G極串聯小電阻有什么作用
    MOS管三個極
    1.判斷柵極G
    MOS驅動器主要起波形整形和加強驅動的作用:假如MOS管的G信號波形不夠陡峭,在點評切換階段會造成大量電能損耗其副作用是降低電路轉換效率,MOS管發燒嚴峻,易熱損壞MOS管GS間存在一定電容,假如G信號驅動能力不夠,將嚴峻影響波形跳變的時間.
    將G-S極短路,選擇萬用表的R×1檔,黑表筆接S極,紅表筆接D極,阻值應為幾歐至十幾歐。若發現某腳與其字兩腳的電阻均呈無限大,并且交換表筆后仍為無限大,則證實此腳為G極,由于它和另外兩個管腳是絕緣的。
    2.判斷源極S、漏極D
    將萬用表撥至R×1k檔分別丈量三個管腳之間的電阻。用交換表筆法測兩次電阻,其中電阻值較低(一般為幾千歐至十幾千歐)的一次為正向電阻,此時黑表筆的是S極,紅表筆接D極。因為測試前提不同,測出的RDS(on)值比手冊中給出的典型值要高一些。
    3.丈量漏-源通態電阻RDS(on)
    在源-漏之間有一個PN結,因此根據PN結正、反向電阻存在差異,可識別S極與D極。例如用500型萬用表R×1檔實測一只IRFPC50型VMOS管,RDS(on)=3.2W,大于0.58W(典型值)。
    MOS管,電阻,MOS管G極
    MOS管G極串聯小電阻的作用
    MOS管G極串聯小電阻的作用如下文,在電源電路中,功率MOS管的G極經常會串聯一個小電阻,幾歐姆到幾十歐姆不等,那么這個電阻用什么作用呢?
    MOS管,電阻,MOS管G極
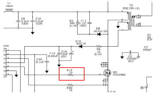
    如上圖開關電源,G串聯電阻R13。這個電阻的作用有2個作用:限制G極電流,抑制振蕩。
    限制G極電流
    MOS管是由電壓驅動的,是以G級電流很小,但是因為寄生電容的存在,在MOS管打開或關閉的時候,因為要對電容進行充電,所有瞬間電流還是比較大的。特別是在開關電源中,MOS管頻繁的開啟和關閉,那么就要更要考慮這個帶來的影響了。
    MOS管,電阻,MOS管G極
    如上圖,MOS管的寄生電容有三個,Cgs,Cgd,Cds
    一般在MOS管規格書中,一般會標下面三個參數:Ciss,Coss,Crss,他們與寄生電容的關系如下:
    Ciss=Cgs+Cgd
    Coss=Cds+Cgd
    Crss=Cgd
    如以MOS管FDS2582為例:
    MOS管,電阻,MOS管G極
    Ciss=1290pF,可以看到,這個寄生電容是很可觀的。
    簡單估算一下,假設Vgs=10V,dt=Tr(上升時間)=20ns ,Ciss=1290pF,那么可得G極在開關時的瞬間電流I=Ciss*dVgs/dt =0.6A。
    在基極串聯一個電阻,與Ciss形成一個RC充放電電路,可以減小瞬間電流值,不至于損毀MOS管的驅動芯片。
    因為增加的這個電阻,會減緩MOS管的開啟與通斷時間,增加損耗,所以不能接太大。這也是為什么電阻是幾歐姆或者幾十歐姆的原因所在。
    抑制振蕩
    MOS管,電阻,MOS管G極
    MOS管接入電路,也會有引線產生的寄生電感的存在,與寄生電容一起,形成LC振蕩電路。對于開關方波波形,是有很多頻率成分存在的,那么很可能與諧振頻率相同或者相近,形成串聯諧振電路。
    串聯一個電阻,可以減小振蕩電路的Q值,是振蕩快速衰減,不至于引起電路故障。
    MOS管G極、S極、D極測試步驟
    測試步驟:
    MOS管的檢測主要是判斷MOS管漏電、短路、斷路、放大。
    其步驟如下:
    假如有阻值沒被測MOS管有漏電現象。
    1、把連接柵極和源極的電阻移開,萬用表紅黑筆不變,假如移開電阻后表針慢慢逐步退回到高阻或無限大,則MOS管漏電,不變則完好
    2、然后一根導線把MOS管的柵極和源極連接起來,假如指針立刻返回無限大,則MOS完好。
    3、把紅筆接到MOS的源極S上,黑筆接到MOS管的漏極上,好的表針指示應該是無限大。
    4、用一只100KΩ-200KΩ的電阻連在柵極和漏極上,然后把紅筆接到MOS的源極S上,黑筆接到MOS管的漏極上,這時表針指示的值一般是0,這時是下電荷通過這個電阻對MOS管的柵極充電,產生柵極電場,因為電場產生導致導電溝道致使漏極和源極導通,故萬用表指針偏轉,偏轉的角度大,放電性越好。
    烜芯微專業制造二極管,三極管,MOS管,20年,工廠直銷省20%,1500家電路電器生產企業選用,專業的工程師幫您穩定好每一批產品,如果您有遇到什么需要幫助解決的,可以點擊右邊的工程師,或者點擊銷售經理給您精準的報價以及產品介紹
    相關閱讀