• <tr id="ii00i"></tr>
  • <nav id="ii00i"><sup id="ii00i"></sup></nav>
  • <nav id="ii00i"></nav>
  • <tfoot id="ii00i"><noscript id="ii00i"></noscript></tfoot>
    <tfoot id="ii00i"><noscript id="ii00i"></noscript></tfoot>
  • <tfoot id="ii00i"><noscript id="ii00i"></noscript></tfoot>
    天天成人综合网,亚洲人妻资源网,欧美精品网,国产黑丝袜在线观看视频,蜜桃av一卡二卡三卡,激情综合图区,亚洲avav,亚洲av电影天堂网

    您好!歡迎光臨烜芯微科技品牌官網!

    深圳市烜芯微科技有限公司

    ShenZhen XuanXinWei Technoligy Co.,Ltd
    二極管、三極管、MOS管、橋堆

    全國服務熱線:18923864027

  • 熱門關鍵詞:
  • 橋堆
  • 場效應管
  • 三極管
  • 二極管
  • 為氮化鎵場效應晶體管選擇柵極驅動器集成電路圖解
    • 發布時間:2020-07-03 18:43:57
    • 來源:
    • 閱讀次數:
    為氮化鎵場效應晶體管選擇柵極驅動器集成電路圖解
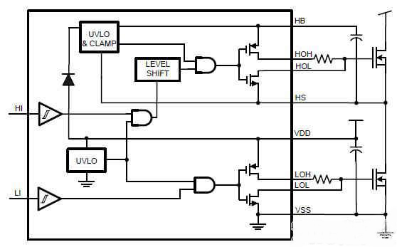
    用寬禁帶(WBG)設備的可用性,許多電源設計師已經開始調查FET的基于氮化鎵上硅(上GaN-Si)的,適用于各種新的設計和新興的應用的優點。住在調與客戶,一些供應商已經出現,以滿足這些需求。然而,走上這條道路之前,要了解他們的驅動要求硅和GaN晶體管之間的主要區別是很重要的。因此會有所不同。不像硅MOSFET,氮化鎵(GaN)基的FET具有較低的柵極閾值電壓更快操作。此外,對于氮化鎵的FET內部柵極電阻低得多及體二極管的反向恢復特性遠遠優于(GRR為零)。有一些輸出電容,但它比silicon.¹在現實顯著下,氮化鎵晶體管提供的優點(FOM)的低得多的數字由于較低的導通電阻(RDS(上))和柵極電荷QG相比硅同行。更重要的是,氮化鎵晶體管不會從像MOSFET的強負溫度系數吃虧。因此,對于GAN場效應管驅動器的要求,是否正常關閉或打開,會比硅MOSFET大相徑庭。其結果是,提取充分利用這些新的高性能晶體管,設計者必須理解如何先有效地驅動它們,以便同時導通和GaN FET的開關損耗被最小化。除了實施優化柵極驅動,PCB布局和散熱設計方面的考慮也同樣重要的是這些設備的世行集團實現最佳的系統性能和可靠性。駕駛氮化鎵場效應晶體管為了使這項工作更容易為電源設計,功率半導體供應商,如德州儀器已經開發出了針對這些WBG設備優化的柵極驅動器。在現實中,供應商已經精心挑選MOSFET驅動器與借給自己的高效驅動基于GaN的功率FET的屬性。例如,它已經選擇了一個家族的硅驅動器與適合于最佳地驅動各種增強型氮化鎵(的eGaN)操作高達100伏或更高的FET特性。在此行中的第一項是在100伏半橋驅動LM5113,其克服驅動晶體管具有低閾值電壓和高的dv / dt特性的任務。設計用于驅動兩個高和低側的eGaN場效應晶體管,它提供了獨立的接收器和源的輸出(圖1),從而允許導通和關斷獨立控制而不的一個旁路二極管的電壓下降的不利影響在關斷狀態。產品數據表顯示,該驅動器還提供了0.5Ω極低阻抗下沉,從而提供了一個快速關斷路徑低閾值電壓的eGaN FET的。根據TI,硅基LM5113使用專有自舉技術要在約5.25 V調節高側柵極電壓,以最佳地驅動的eGaN功率FET而不超過6 V的最大柵極 - 源極電壓額定值此外,輸入LM5113是TTL邏輯兼容,并能承受高輸入電壓高達14V的電壓,無論在VDD引腳。加,以提供柔韌性,調整導通和關斷強度獨立地,LM5113提供分裂柵極輸出。其他功能還包括28納秒(典型值),快速的上升和下降時間很短的傳播延遲,以及電源軌欠壓鎖定。
    柵極驅動器集成電路
    德州儀器LM5113驅動器圖1形象:優化的驅動高端和低端場效應晶體管的eGaN,TI的驅動程序LM5113提供了獨立的接收器和源輸出。該司機的eGaN可在頻率高達切換到幾MHz到與氮化鎵晶體管的高開關速度兼容。它坐落在一個標準的WSON-10封裝,以及在一個12焊球封裝DSBGA,旨在高效電源轉換公司(EPC)的eGaN FET的。為了保持雜散電感降到最低,將封裝體積被最小化,從而允許的eGaN FET的期間PCB布局放置在靠近駕駛員。 EPC,事實上,已建成使用LM5113和場效應管的eGaN幾個演示板。這些電路板示出了通過的eGaN場效應晶體管,包括駕駛員啟用了高的效率,在這兩個分離的和非隔離DC / DC轉換器的設計,同時提供高的功率密度。由EPC演示板展示了高轉換效率表明駕駛員LM5113是最合適的,用于驅動的eGaN場效應管。現在,讓我們分析一些這些評估板的。評估板在EPC的評估板方面,最近推出的EPC9022通過EPC9030,它提供半橋拓撲板載柵極驅動器LM5113和公司的超高頻,高性能的eGaN FET家族EPC8000的成員。例如,EPC9022包括兩個65 V EPC8002氮化鎵的FET與LM5113作為柵極驅動器的半橋式配置(圖2)。
    柵極驅動器集成電路
    總承包的評估板圖2圖像:EPC的評估主板采用采用超高頻,高性能的eGaN FET和柵極驅動器LM5113半橋拓撲結構。同樣,TI已經創建了自己的評估板為5 A,100V的半橋的eGaN FET柵極驅動器LM5113。它實現了一個同步降壓轉換器,用于產生降壓和同步switches.²的規格為這款主板的PWM信號,如用戶指南給定電壓模式控制器LM5025,包括15 VDC至60 VDC輸入工作電壓,10 VDC與10 A,48 VDC輸入接口及7一60 VDC輸入輸出電壓。開關頻率為800千赫。所測量的效率繪制在圖3中,其示出93.9%的在48伏直流輸入和10 A的輸出電流。該圖表明,該效率提高作為輸入電壓下降。在24 V輸入,報道效率是96%,10 VDC輸出的德州儀器LM5113評估板效率與10 A.圖像負載電流
    柵極驅動器集成電路
    圖3:LM5113評估板效率與負載電流不同的輸入電壓。對于高功率應用,TI已開發出具有自主源和宿功能的7.6的低側驅動器。指定LM5114,它被優化來驅動的eGaN場效應晶體管在低側的應用,如同步整流器和升壓轉換器。 LM5114(圖4)其他主要功能包括匹配反相和非反相輸入端,以減少死區時間損耗之間的延遲時間,12 ns的典型傳播延遲,使高開關頻率,低輸入電容,TTL / CMOS邏輯兼容,和分裂柵極輸出。對于操作,它需要從4 V至12.6 V單電源供電,可以處理高達14 V邏輯輸入,無論電壓在VDD引腳。坐落在SOT-23-6和WQFN-6封裝,工作溫度范圍為這個的eGaN FET驅動器為-40°C至+ 125°C。
    柵極驅動器集成電路
    德州儀器LM5114圖4形象:LM5114設計用于驅動低邊場效應管的eGaN。它提供了獨立的源和匯產出可控的上升時間和下降時間。總之,供應商如TI已經推出過的,現成的柵極驅動器,以幫助滿足的eGaN FET的輕松的嚴格驅動要求,從而使設計人員能夠挖掘這些新的高性能晶體管世行集團全部收益。
    烜芯微專業制造二極管,三極管,MOS管,橋堆等20年,工廠直銷省20%,4000家電路電器生產企業選用,專業的工程師幫您穩定好每一批產品,如果您有遇到什么需要幫助解決的,可以點擊右邊的工程師,或者點擊銷售經理給您精準的報價以及產品介紹
    相關閱讀