• <tr id="ii00i"></tr>
  • <nav id="ii00i"><sup id="ii00i"></sup></nav>
  • <nav id="ii00i"></nav>
  • <tfoot id="ii00i"><noscript id="ii00i"></noscript></tfoot>
    <tfoot id="ii00i"><noscript id="ii00i"></noscript></tfoot>
  • <tfoot id="ii00i"><noscript id="ii00i"></noscript></tfoot>
    天天成人综合网,亚洲人妻资源网,欧美精品网,国产黑丝袜在线观看视频,蜜桃av一卡二卡三卡,激情综合图区,亚洲avav,亚洲av电影天堂网

    您好!歡迎光臨烜芯微科技品牌官網!

    深圳市烜芯微科技有限公司

    ShenZhen XuanXinWei Technoligy Co.,Ltd
    二極管、三極管、MOS管、橋堆

    全國服務熱線:18923864027

  • 熱門關鍵詞:
  • 橋堆
  • 場效應管
  • 三極管
  • 二極管
  • 電壓穩壓器lm317應用電路圖匯總-十二款lm317典型應用電路
    • 發布時間:2020-11-06 18:26:06
    • 來源:
    • 閱讀次數:
    電壓穩壓器lm317應用電路圖匯總-十二款lm317典型應用電路
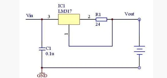
    電壓穩壓器lm317應用電路圖一:
    這個電路是LM317最基本的應用電路,在使用的過程中要注意最小壓差不得小于4V和最大壓差不得大于37V,小于4V電路將不工作,大于37V將導致集成電路的損壞。
    lm317
    電壓穩壓器lm317應用電路圖二:
    在需要使用大電流的情況下可用大功率管對電路進行擴流,這個電路是使用PNP型大功率三極管對LM317進行擴流。
    lm317
    電壓穩壓器lm317應用電路圖三:
    這個電路是使用NPN型大功率三極管進行擴流,效果很好,我曾經將電流擴到5A,電路仍然工作穩定。
    lm317
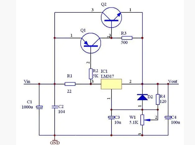
    電壓穩壓器lm317應用電路圖四:
    具有限流保護的充電電路Iom=0.6/1=0.6A,調整R3可調整充電電流。
    lm317
    電壓穩壓器lm317應用電路圖五:
    恒流電池充電電路。Io=1.25/24=52mA 改變電阻R1的數值,可提供不同的充電電流。
    lm317
    電壓穩壓器lm317應用電路圖六:
    高穩定度的集成穩壓電路。
    lm317
    電壓穩壓器lm317應用電路圖七:
    高精度高穩定性的+10V穩壓電源電路。
    lm317
    電壓穩壓器lm317應用電路圖八:
    1.25~160連續可調的集成穩壓電源。
    lm317
    電壓穩壓器lm317應用電路圖九:
    Im317可調穩壓電路圖圖LM317是普通的可調集成穩壓器,最大輸出電流為2.2A,輸出電壓范圍為1.25~~37V。電路圖如下:
    lm317
    1,2腳之間為1.25V電壓基準。為保證穩壓器的輸出性能R1應小于240歐姆。改變R2阻值即可調整穩壓電壓值。D1,D2用于保護LM317。
    電壓穩壓器lm317應用電路圖十:
    lm317
    電壓穩壓器lm317應用電路圖十一:
    LM317可調節電流限流器的應用電路圖
    lm317
    電壓穩壓器lm317應用電路圖十二:
    LM317的5.0V電子關斷穩壓器應用電路圖
    lm317烜芯微專業制造二極管,三極管,MOS管,橋堆等20年,工廠直銷省20%,4000家電路電器生產企業選用,專業的工程師幫您穩定好每一批產品,如果您有遇到什么需要幫助解決的,可以點擊右邊的工程師,或者點擊銷售經理給您精準的報價以及產品介紹
    相關閱讀