• <tr id="ii00i"></tr>
  • <nav id="ii00i"><sup id="ii00i"></sup></nav>
  • <nav id="ii00i"></nav>
  • <tfoot id="ii00i"><noscript id="ii00i"></noscript></tfoot>
    <tfoot id="ii00i"><noscript id="ii00i"></noscript></tfoot>
  • <tfoot id="ii00i"><noscript id="ii00i"></noscript></tfoot>
    天天成人综合网,亚洲人妻资源网,欧美精品网,国产黑丝袜在线观看视频,蜜桃av一卡二卡三卡,激情综合图区,亚洲avav,亚洲av电影天堂网

    您好!歡迎光臨烜芯微科技品牌官網!

    深圳市烜芯微科技有限公司

    ShenZhen XuanXinWei Technoligy Co.,Ltd
    二極管、三極管、MOS管、橋堆

    全國服務熱線:18923864027

  • 熱門關鍵詞:
  • 橋堆
  • 場效應管
  • 三極管
  • 二極管
  • MOS管死區時間的分析,設置詳解
    • 發布時間:2021-08-16 19:06:26
    • 來源:
    • 閱讀次數:
    MOS管死區時間的分析,設置詳解
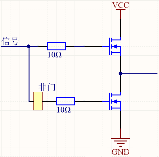
    出現死區的主要原因是因為MOS管的源極和柵極之間的結電容。現在在柵極加上一個門電路。當門電路輸出的信號跳變的瞬間,電流是非常大的,會導致MOS管發熱,所以需要在門電路后面再串聯一個電阻,這個電阻很小,一般在10Ω左右。
    MOS管死區時間
    圖中電容畫出來只是方便理解,實際是隱藏在MOS管中的
    假設門電路的輸出為方波,RC電路的充放電波形如下:
    MOS管死區時間
    當輸入從低電平跳變為高電平時:電壓不能突變,而在MOS管柵極電壓從0增加到Vm的過程中,MOS管在放大區,處于半導通狀態,直到電壓增加到Vm后,MOS管完全飽和導通。而從高電平跳變為低電平時與之類似。
    現在來看推挽輸出電路,按理說,上面的MOS管導通,下面的MOS管就截止;下面的MOS管截止,上面的MOS管導通。電路大概為:
    MOS管死區時間
    但是RC充放電電路的充電和放電時間是不一樣的,這樣問題就大了!此時若輸入信號從1變為0,上面MOS的RC電路放電,下面的MOS管的RC電路充電,則當上面MOS管還沒放完電,處于半導通狀態時,而下面的MOS管雖然也還沒充完電,但也處于半導通狀態。此時兩個MOS管就會同時導通,這是我們不想看到的。
    所以在電平翻轉時,讓原先導通的MOS管的結電容先開始放電,然后延時一段死區時間,再讓另一個MOS管的結電容開始充電。
    當然我們也要保證兩個MOS管的型號是一樣的,否則其充放電時間不一致,肯定會出問題。
    MOS管死區時間
    但是由于這個延時,兩個MOS管又有一段時間是同時斷開的。此時上面MOS管的源極和下面MOS管的漏極連通,這一瞬間會在輸出端產生一個毛刺信號。所以死區時間應該調的足夠合適,讓其正好交替導通。
    經驗之談
    實際應用時測試死區時間,應該將示波器接到輸出端,根據這個毛刺信號的時間調延時時間。但調的過程中可能會出現兩個MOS管短路,爆炸。
    這里將經驗分享給大家:先在上面MOS管的漏極和VCC之間接一個電流表,再把死區時間調到芯片允許的最大值,保證兩個MOS管的輸出,然后不斷縮小死區時間,邊調邊看電流,一開始電流幾乎不變,而當死區時間縮小到某一個值時,兩個MOS管接近同時導通,此時電流會迅速增大,在電流基本不變突然開始迅速增大時,此時設置的死區時間即為最佳死區時間。
    電話:18923864027(同微信)
    QQ:709211280
    〈烜芯微〉專業制造二極管,三極管,MOS管,橋堆等20年,工廠直銷省20%,上萬家電路電器生產企業選用,專業的工程師幫您穩定好每一批產品,如果您有遇到什么需要幫助解決的,可以點擊右邊的工程師,或者點擊銷售經理給您精準的報價以及產品介紹

    相關閱讀