• <tr id="ii00i"></tr>
  • <nav id="ii00i"><sup id="ii00i"></sup></nav>
  • <nav id="ii00i"></nav>
  • <tfoot id="ii00i"><noscript id="ii00i"></noscript></tfoot>
    <tfoot id="ii00i"><noscript id="ii00i"></noscript></tfoot>
  • <tfoot id="ii00i"><noscript id="ii00i"></noscript></tfoot>
    天天成人综合网,亚洲人妻资源网,欧美精品网,国产黑丝袜在线观看视频,蜜桃av一卡二卡三卡,激情综合图区,亚洲avav,亚洲av电影天堂网

    您好!歡迎光臨烜芯微科技品牌官網!

    深圳市烜芯微科技有限公司

    ShenZhen XuanXinWei Technoligy Co.,Ltd
    二極管、三極管、MOS管、橋堆

    全國服務熱線:18923864027

  • 熱門關鍵詞:
  • 橋堆
  • 場效應管
  • 三極管
  • 二極管
  • LED電源設計,DC-DC降壓恒流電路介紹
    • 發布時間:2023-03-13 14:38:20
    • 來源:
    • 閱讀次數:
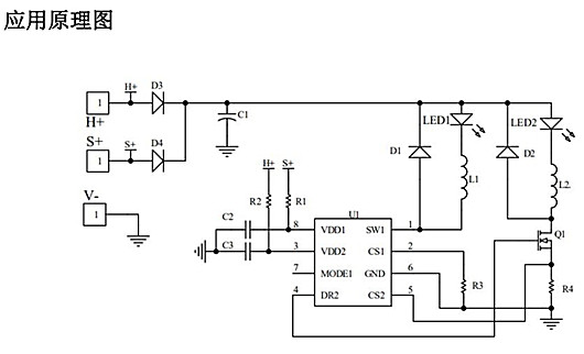
    LED電源設計,DC-DC降壓恒流電路介紹
    DC-DC降壓恒流電路設計
    DC/DC轉換器是轉變輸入電壓并有效輸出固定電壓的電壓轉換器。DC/DC轉換器分為三類:升壓型DC/DC轉換器、降壓型DC/DC轉換器以及升降壓型DC/DC轉換器。
    根據需求可采用三類控制。PWM控制型效率高并具有良好的輸出電壓紋波和噪聲。PFM控制型即使長時間使用,尤其小負載時具有耗電小的優點。PWM/PFM轉換型小負載時實行PFM控制,且在重負載時自動轉換到PWM控制。
    DC-DC轉換器廣泛應用于手機、MP3、數碼相機、便攜式媒體播放器等產品中。
    DC-DC電路設計至少要考慮以下條件:
    1.外部輸入電源電壓的范圍,輸出電流的大小。
    2. DC-DC輸出的電壓,電流,系統的功率最大值。
    DC-DC降壓恒流電路
    DC-DC 降壓恒流 電路
    DC-DC 降壓恒流 電路
    DC-DC 降壓恒流 電路
    此款電路采用的是平均電流型雙路降壓恒流驅動器
    〈烜芯微/XXW〉專業制造二極管,三極管,MOS管,橋堆等,20年,工廠直銷省20%,上萬家電路電器生產企業選用,專業的工程師幫您穩定好每一批產品,如果您有遇到什么需要幫助解決的,可以直接聯系下方的聯系號碼或加QQ/微信,由我們的銷售經理給您精準的報價以及產品介紹
     
    聯系號碼:18923864027(同微信)
    QQ:709211280

    相關閱讀