• <tr id="ii00i"></tr>
  • <nav id="ii00i"><sup id="ii00i"></sup></nav>
  • <nav id="ii00i"></nav>
  • <tfoot id="ii00i"><noscript id="ii00i"></noscript></tfoot>
    <tfoot id="ii00i"><noscript id="ii00i"></noscript></tfoot>
  • <tfoot id="ii00i"><noscript id="ii00i"></noscript></tfoot>
    天天成人综合网,亚洲人妻资源网,欧美精品网,国产黑丝袜在线观看视频,蜜桃av一卡二卡三卡,激情综合图区,亚洲avav,亚洲av电影天堂网

    您好!歡迎光臨烜芯微科技品牌官網!

    深圳市烜芯微科技有限公司

    ShenZhen XuanXinWei Technoligy Co.,Ltd
    二極管、三極管、MOS管、橋堆

    全國服務熱線:18923864027

  • 熱門關鍵詞:
  • 橋堆
  • 場效應管
  • 三極管
  • 二極管
  • 74ls04引腳圖及功能,74ls04應用電路圖解
    • 發布時間:2024-05-06 18:45:42
    • 來源:
    • 閱讀次數:
    74ls04引腳圖及功能,74ls04應用電路圖解
    74LS04是數字控制開關芯片,一種六通道反相器(inverter)芯片,74LS04芯片的內部結構由多個晶體管和電容器組成。每個反相器的內部結構包括兩個輸入端、兩個晶體管、兩個負載電阻和一個輸出端。當輸入為低電平或者高電平時,晶體管中的電流流向不同的方向,從而產生反向輸出電平。6個獨立的反相器,每個反相器的輸出與輸入相反。六個反相器,共用電源端和接地端,其它都是獨立的。輸出信號手動負載的能力也有一定程度的放大。它的高速操作和廣泛的電壓范圍使其成為經典的數字邏輯電路芯片之一。
    74ls04引腳圖及功能
    74LS04芯片一共有14個引腳,其中7個引腳分別連到6個反相器和一個共用的電源地線。這些反相器的輸入和輸出都在芯片的兩端,并且對于各自的輸入和輸出,芯片上都標有明確的功能符號。例如,輸入可以被表示為“1A”或“2B”,輸出可以被表示為“1Y”或“2Y”等。
    74ls04引腳圖
    引腳1,A輸入門1
    引腳2,Y輸出門1
    引腳3,A輸入門2
    引腳4,Y輸出門2
    引腳5,A輸入門3
    引腳6,Y輸出門3
    引腳7,接地
    引腳8,Y輸出門4
    引腳9,A輸入門4
    引腳10,Y輸出門5
    引腳11,A輸入門5
    針腳12,Y輸出門6
    引腳13,A輸入門6
    引腳14,正電源
    74LS04真值表
    在晶體管輸入低的情況下,最大電壓將導致輸出狀態高。無論逆變器如何設計。它將始終根據以下模式給出輸出。對于不同的輸入,輸入將始終遵循以下真值表。所有非門均遵循以下公式Y=A'。
    74ls04引腳圖
    74LS04 的工作原理基于由晶體管構成的數字電路。它使用P型和N型晶體管來產生反向電平輸出,在輸入信號為低電平(0)時輸出高電平(1),輸入信號為高電平(1)時輸出低電平(0)。在芯片內部,每個反相器都包含兩個晶體管,其中一個作為開關,控制另一個是否能通電。當輸入為0時,控制晶體管關閉,使輸出變高,而輸入為1時則相反。
    74ls04引腳圖
    74ls04引腳圖
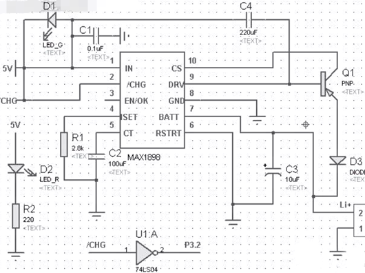
    74ls04應用電路圖
    〈烜芯微/XXW〉專業制造二極管,三極管,MOS管,橋堆等,20年,工廠直銷省20%,上萬家電路電器生產企業選用,專業的工程師幫您穩定好每一批產品,如果您有遇到什么需要幫助解決的,可以直接聯系下方的聯系號碼或加QQ/微信,由我們的銷售經理給您精準的報價以及產品介紹
     
    聯系號碼:18923864027(同微信)
    QQ:709211280

    相關閱讀