• <tr id="ii00i"></tr>
  • <nav id="ii00i"><sup id="ii00i"></sup></nav>
  • <nav id="ii00i"></nav>
  • <tfoot id="ii00i"><noscript id="ii00i"></noscript></tfoot>
    <tfoot id="ii00i"><noscript id="ii00i"></noscript></tfoot>
  • <tfoot id="ii00i"><noscript id="ii00i"></noscript></tfoot>
    天天成人综合网,亚洲人妻资源网,欧美精品网,国产黑丝袜在线观看视频,蜜桃av一卡二卡三卡,激情综合图区,亚洲avav,亚洲av电影天堂网

    您好!歡迎光臨烜芯微科技品牌官網!

    深圳市烜芯微科技有限公司

    ShenZhen XuanXinWei Technoligy Co.,Ltd
    二極管、三極管、MOS管、橋堆

    全國服務熱線:18923864027

  • 熱門關鍵詞:
  • 橋堆
  • 場效應管
  • 三極管
  • 二極管
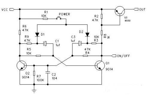
  • 單鍵自鎖開關電路,MOS管單鍵自鎖電路介紹
    • 發布時間:2024-05-16 18:04:09
    • 來源:
    • 閱讀次數:
    單鍵自鎖開關電路,MOS管單鍵自鎖電路介紹
    利用MOS管實現單鍵自鎖電子開關
    說明(電路僅通過模擬測試通過,實際請自行驗證):
    1、支持電壓:3-12V,模擬時最高可以支持到15V,更高電壓請自行設計檢驗;
    2、3-5V工作電壓時,僅需要保留 Q1-Q2、R1-R6、C1、SW即可;
    3、5-9V工作電壓需要用到Q4及R7、R8;
    4、9-12V時需要用到Q5及R9、R10;
    5、電路中最好并入一個D1卸壓二級管,防止后續電路中并入的電容干擾;
    6、Q4、Q5主要是為了降低采樣電壓值,使Q2處在臨界值上,所以,如果是確定的工作電壓就可以固定與R3串聯的電阻值;
    7、Q3主要是加快C1電壓釋放速度,減少開機后關機的等待間隔,C2主要是增加穩定性;
    MOS管 單鍵自鎖電路
    工作原理分析:
    1、上電后Q2 基極為低電平,導致截止,所以Q1 G極為高電平而截止;
    2、當按下SW開關時,因C1充滿電,此時由C1向Q2放電,導致Q2導通,Q1 G極變為低電平導通,R3構成的反饋電路能夠持續的給Q2 基極供電,實現自鎖導通;
    3、松開SW后,C1通過R2進行放電,變為低電平;
    4、再次按下SW,C1 充電過程會將Q2基極電壓拉低而截止,Q1因Q2截止 G極電壓升高而截止,而R3反饋電路也失去電壓,所以Q2就缺少了持續導通的條件而自鎖關閉;
    單按鍵自鎖電路圖二
    MOS管 單鍵自鎖電路
    單按鍵自鎖電路圖三
    MOS管 單鍵自鎖電路
    〈烜芯微/XXW〉專業制造二極管,三極管,MOS管,橋堆等,20年,工廠直銷省20%,上萬家電路電器生產企業選用,專業的工程師幫您穩定好每一批產品,如果您有遇到什么需要幫助解決的,可以直接聯系下方的聯系號碼或加QQ/微信,由我們的銷售經理給您精準的報價以及產品介紹
     
    聯系號碼:18923864027(同微信)
    QQ:709211280
    相關閱讀