• <tr id="ii00i"></tr>
  • <nav id="ii00i"><sup id="ii00i"></sup></nav>
  • <nav id="ii00i"></nav>
  • <tfoot id="ii00i"><noscript id="ii00i"></noscript></tfoot>
    <tfoot id="ii00i"><noscript id="ii00i"></noscript></tfoot>
  • <tfoot id="ii00i"><noscript id="ii00i"></noscript></tfoot>
    天天成人综合网,亚洲人妻资源网,欧美精品网,国产黑丝袜在线观看视频,蜜桃av一卡二卡三卡,激情综合图区,亚洲avav,亚洲av电影天堂网

    您好!歡迎光臨烜芯微科技品牌官網!

    深圳市烜芯微科技有限公司

    ShenZhen XuanXinWei Technoligy Co.,Ltd
    二極管、三極管、MOS管、橋堆

    全國服務熱線:18923864027

  • 熱門關鍵詞:
  • 橋堆
  • 場效應管
  • 三極管
  • 二極管
  • 一鍵開機與關機電路的原理分析
    • 發布時間:2025-01-07 19:17:44
    • 來源:
    • 閱讀次數:
    一鍵開機與關機電路的原理分析
    開機過程中的電路各點電壓測量:
    在關機狀態下,通過實測,我們可以得到以下電路各點的電壓數值
    一鍵開機 關機電路
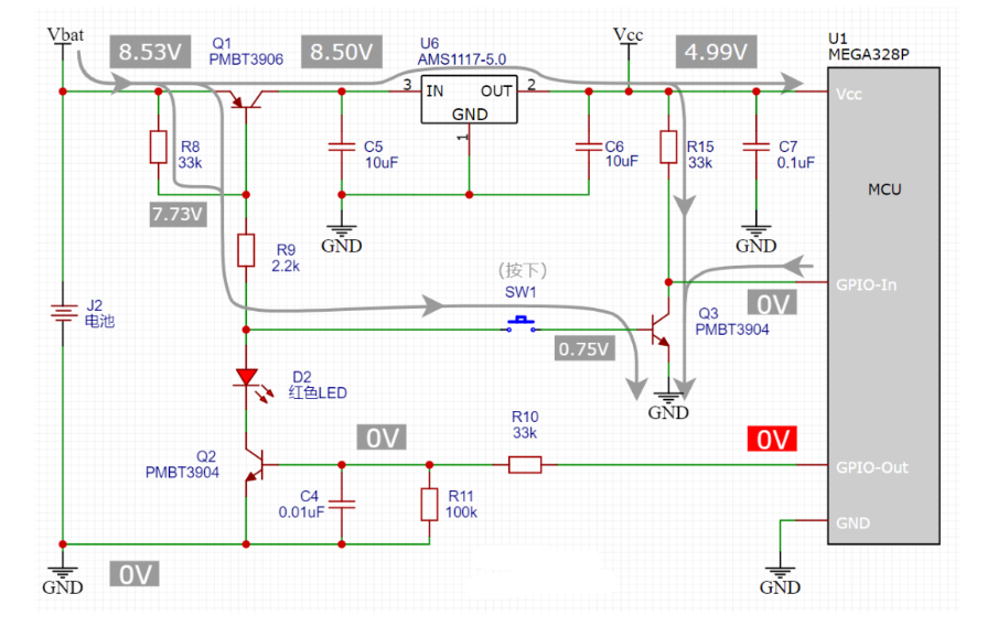
    在關機狀態下,電池電壓Vbat的值為9.04V,三極管Q1、Q2和Q3都處于不導通的狀態。因此,整機的功耗為0。
    在關機狀態下,當按下按鍵SW1時,形成了以下電路路徑:
    一鍵開機 關機電路
    在按下按鍵SW1時,三極管Q1的Vbe為7.73V - 8.53V = -0.80V。由于Vbe的值為負,說明三極管Q1處于飽和導通狀態。此時,穩壓芯片U6將電池電壓穩壓到4.99V,并將該電壓輸出給主控芯片U1。
    一鍵開機 關機電路
    在主控芯片U1上電后,由于GPIO-Out引腳初始狀態為高電平,因此會立即打開三極管Q2。具體來說,GPIO-Out引腳輸出的高電平信號使得三極管Q2的基極電壓升高,從而導致三極管Q2的導通。
    一鍵開機 關機電路
    在三極管Q2打開并處于飽和導通狀態時,按鍵SW1可以松開,因為此時已經完成了上電開機的全過程。此時,電路已經啟動,主控芯片U1開始控制整個系統的工作。
    一鍵開機 關機電路
    2.關機過程
    在開機狀態下,當松開按鍵時,主控芯片的GPIO-In引腳會維持高電平4.83V。這是因為按鍵SW1連接在主控芯片的GPIO-In引腳和GND引腳之間,當按鍵未被按下時,GPIO-In引腳通過電阻和GND引腳連接,此時GPIO-In引腳檢測到的電壓為高電平4.83V。這個高電平信號表示系統處于開機狀態。
    一鍵開機 關機電路
    當按下按鍵的時候:
    一鍵開機 關機電路
    由于三極管Q3處于飽和導通狀態,主控芯片U1的GPIO-In引腳被拉到低電平0V。這意味著系統處于關機狀態或者被強制關機。
    一鍵開機 關機電路
    當主控芯片U1檢測到按鍵被按下時,GPIO-Out引腳會輸出低電平0V。這個低電平信號會觸發關機電路,從而關閉整個電腦系統。
    一鍵開機 關機電路
    當按鍵SW1被松開后,系統斷電,各個硬件設備停止工作,完成關機的全過程。此時,電路各點的電壓值也會發生變化,例如電池電壓Vbat會逐漸降低,三極管Q1、Q2、Q3等元器件也將處于不導通狀態,整機的功耗也會降低到0。
    一鍵開機 關機電路
    至此,我們詳細分析了的一鍵開關機電路的原理。通過理解這個電路的工作過程,我們可以更好地理解計算機開機和關機的基本原理。
    在關機狀態下,整個電路處于斷路狀態,所有負載都與電源斷開,因此電池不對外供電。因此,關機狀態下的功耗為0,或者說幾乎為零。
    然而,我們常說“幾乎為零”,這是因為盡管三極管在關機狀態下處于不導通狀態,但它們可能存在微弱的漏電流。這些漏電流非常小,可以忽略不計。因此,我們可以認為在關機狀態下,功耗幾乎為零。
    總之,通過理解一鍵開關機電路的原理,我們可以更好地理解計算機開機和關機的基本過程,以及在關機狀態下電路的工作情況。
    〈烜芯微/XXW〉專業制造二極管,三極管,MOS管,橋堆等,20年,工廠直銷省20%,上萬家電路電器生產企業選用,專業的工程師幫您穩定好每一批產品,如果您有遇到什么需要幫助解決的,可以直接聯系下方的聯系號碼或加QQ/微信,由我們的銷售經理給您精準的報價以及產品介紹
     
    聯系號碼:18923864027(同微信)
     
    QQ:709211280

    相關閱讀