• <tr id="ii00i"></tr>
  • <nav id="ii00i"><sup id="ii00i"></sup></nav>
  • <nav id="ii00i"></nav>
  • <tfoot id="ii00i"><noscript id="ii00i"></noscript></tfoot>
    <tfoot id="ii00i"><noscript id="ii00i"></noscript></tfoot>
  • <tfoot id="ii00i"><noscript id="ii00i"></noscript></tfoot>
    天天成人综合网,亚洲人妻资源网,欧美精品网,国产黑丝袜在线观看视频,蜜桃av一卡二卡三卡,激情综合图区,亚洲avav,亚洲av电影天堂网

    您好!歡迎光臨烜芯微科技品牌官網!

    深圳市烜芯微科技有限公司

    ShenZhen XuanXinWei Technoligy Co.,Ltd
    二極管、三極管、MOS管、橋堆

    全國服務熱線:18923864027

  • 熱門關鍵詞:
  • 橋堆
  • 場效應管
  • 三極管
  • 二極管
  • 用D觸發器組成分頻器電路方案設計介紹
    • 發布時間:2021-06-22 15:10:38
    • 來源:
    • 閱讀次數:
    用D觸發器組成分頻器電路方案設計介紹
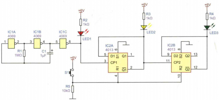
    這是一個用D觸發器組成的兩級分頻器實驗電路,電路原理圖見下圖。電路由非門IC1A、IC1B和R1、C1等構成自激多諧振蕩器,產生時 鐘信號,經過IC1C緩沖、整形后加至IC2A的CP1端(第3腳),由D觸發 器IC2A、IC2B組成兩級二分頻器,依次進行二分頻,由發光二極管LED1、 LED2、LED3及其限流電阻R2、R3、R4組成電平顯示器,當所接輸出端為低 電平時,發光二極管點亮。在兩級二分頻器電路中,每一級D觸發器的D端 與Q端相連。假設IC2A的CP1端初始狀態為高電平時,LED1紅色發光二極 管熄滅,Q1(第1腳)、Q2(第13腳)均為高電平,Q1(第2腳)、D1(第5腳)、 CP2(第11腳)、Q2(第12腳)、D2(第9腳)均為低電平,發光二極管LED2黃、 LED3綠點亮。
    分頻器電路
    當CPI端輸入端變為低電平時,發光二極管LEDI紅色點亮,LED2、LED3保持點亮狀態不變。隨著時鐘信號的不斷到來,當CP1端第一次變為高電平時, LED1熄滅。由于IC2A的D在時鐘上升沿到來前是低電平,故此時Q1翻轉到 低電平狀態,Q1翻轉到高電平狀態,LED2熄滅。由于QI端與CP2端相連, 使得CP2得到上升沿信號。由于IC2B的D2在上升沿到來之前處于低電平狀 態,故Q2翻轉到低電平狀態,Q2翻轉到高電平,LED3也熄滅。同樣,當 CP1端第二個上升沿到來之時,LED1熄滅,QI翻轉到低電平狀態,LED2點亮,且Q2電平保持不變,LED3保持熄滅狀態。當CP1端的第三個上升沿到來之 時,QI翻轉到高電平狀態,LED2熄滅。與此同時CP2端產生上升沿時鐘信號, Q2翻轉到低電平狀態,LED3點亮。接下來電路的狀態將不斷重復上述過程。
    電路的波形圖可參看下圖。從圖中可以看出,4013的2個觸發器在時鐘端脈沖信號上升沿到來之時進行翻轉,之后處于保持狀態。CPI端每兩個 上升沿(即2個周期)信號觸發Q1端翻轉一次,CP1端每4個上升沿(即4個周 期)觸發Q2端翻轉一次。假如CPI端輸入的時鐘頻率是∫,則Ql端輸出頻率為 f12,Q2端為f4,也就是依次進行二分頻,分頻后的波形占空比為1:1的方波。
    分頻器電路
    烜芯微專業制造二極管,三極管,MOS管,橋堆等20年,工廠直銷省20%,4000家電路電器生產企業選用,專業的工程師幫您穩定好每一批產品,如果您有遇到什么需要幫助解決的,可以點擊右邊的工程師,或者點擊銷售經理給您精準的報價以及產品介紹
    相關閱讀