• <tr id="ii00i"></tr>
  • <nav id="ii00i"><sup id="ii00i"></sup></nav>
  • <nav id="ii00i"></nav>
  • <tfoot id="ii00i"><noscript id="ii00i"></noscript></tfoot>
    <tfoot id="ii00i"><noscript id="ii00i"></noscript></tfoot>
  • <tfoot id="ii00i"><noscript id="ii00i"></noscript></tfoot>
    天天成人综合网,亚洲人妻资源网,欧美精品网,国产黑丝袜在线观看视频,蜜桃av一卡二卡三卡,激情综合图区,亚洲avav,亚洲av电影天堂网

    您好!歡迎光臨烜芯微科技品牌官網!

    深圳市烜芯微科技有限公司

    ShenZhen XuanXinWei Technoligy Co.,Ltd
    二極管、三極管、MOS管、橋堆

    全國服務熱線:18923864027

  • 熱門關鍵詞:
  • 橋堆
  • 場效應管
  • 三極管
  • 二極管
  • 聲光音響模擬器電路方案設計介紹
    • 發布時間:2021-06-22 18:16:59
    • 來源:
    • 閱讀次數:
    聲光音響模擬器電路方案設計介紹
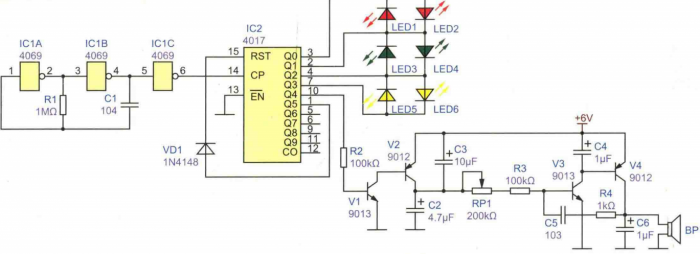
    這種音響模擬器可以發出槍聲、鳥叫聲,警報聲等模擬音響,聲光兼有,比較適合作電子玩具、門鈴、音響報警等裝置。電路原理圖如下圖所示。
    聲光音響模擬器電路
    電路由脈沖發生器、十進制計數/分配器、開關電路、音頻反饋振蕩器等組成。IC1A、IC1B和R1、C1組成多諧振蕩器,輸出的矩形脈沖波經ICIC緩沖、整形后加至IC2的CP端(第14腳),經過IC2內部電路的計數、譯碼分配后,輸出端Q0~Q5依次出現高電平。由于Q5(第1腳)經過VD1接至IC2的RST復位端(第15腳),因此當Q5為高電平時,IC2將復位,因此,IC2的實質是工作于六進制狀態下。在IC2的Q0~Q3輸出端相鄰的引腳間串接了兩排發光二極管LED1、LED3、LED5和LED2、LED4、LED6。當IC2的Q0~Q3端中任意一端為高電平時,其余端必為低電平,這樣就在發光二極管兩端產生壓降,可驅動發光二極管點亮。由于IC2的Q0~Q3端連續掃描輸出,故兩排發光二極管交替閃爍,美觀新穎。
    當IC2的Q4輸出端(第10腳)變為高電平時,由三極管V1、V2構成的電子開關導通,電源通過V2的e、c極向電容C2充電,當Q4端變為低電平時,V1、V2截止,C2中的電荷通過RP1、R3向三極管V3、V4放電,使音頻振蕩器起振,由于Q4端也是循環不斷的呈現高電平和低電平,電容C2也就不斷地重復充、放電過程,揚聲器BP就能發出高、低不同的音響。
    烜芯微專業制造二極管,三極管,MOS管,橋堆等20年,工廠直銷省20%,4000家電路電器生產企業選用,專業的工程師幫您穩定好每一批產品,如果您有遇到什么需要幫助解決的,可以點擊右邊的工程師,或者點擊銷售經理給您精準的報價以及產品介紹
    相關閱讀