• <tr id="ii00i"></tr>
  • <nav id="ii00i"><sup id="ii00i"></sup></nav>
  • <nav id="ii00i"></nav>
  • <tfoot id="ii00i"><noscript id="ii00i"></noscript></tfoot>
    <tfoot id="ii00i"><noscript id="ii00i"></noscript></tfoot>
  • <tfoot id="ii00i"><noscript id="ii00i"></noscript></tfoot>
    天天成人综合网,亚洲人妻资源网,欧美精品网,国产黑丝袜在线观看视频,蜜桃av一卡二卡三卡,激情综合图区,亚洲avav,亚洲av电影天堂网

    您好!歡迎光臨烜芯微科技品牌官網!

    深圳市烜芯微科技有限公司

    ShenZhen XuanXinWei Technoligy Co.,Ltd
    二極管、三極管、MOS管、橋堆

    全國服務熱線:18923864027

  • 熱門關鍵詞:
  • 橋堆
  • 場效應管
  • 三極管
  • 二極管
  • led隔離驅動,led非隔離驅動電路方案介紹
    • 發布時間:2025-05-30 20:07:30
    • 來源:
    • 閱讀次數:
    led隔離驅動,led非隔離驅動電路方案介紹
    一、LED隔離型驅動方案概述
    led隔離驅動 led非隔離驅動
    在LED照明領域,隔離型驅動方案憑借其安全性和穩定性優勢,被廣泛應用。該方案通過隔離變壓器,使輸入端與輸出端的電路實現電氣隔離,有效降低觸電風險,提升設備可靠性,尤其適用于對安全性要求高的戶外照明、工礦照明等場景。
    二、LED非隔離型驅動方案解析
    以下是一個典型非隔離型LED恒流驅動電路的詳細解析:
    led隔離驅動 led非隔離驅動
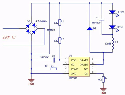
    (一)電路整體架構
    led隔離驅動 led非隔離驅動
    市電220V經整流橋D2整流后,由濾波電容C2濾波,為MT7812芯片的VCC引腳供電。該電路無需外接MOS管和變壓器,簡化了設計。
    (二)關鍵元件功能
    電阻R1和R2:起到限流作用,防止高壓大電流沖擊MT7812芯片內部電路,保護芯片正常工作。
    VOVP引腳和CS引腳:VOVP引腳通過下拉電阻接地,實現高壓過載保護功能;CS引腳則通過下拉電阻接地,用于設定LED驅動電流值,從而實現對LED亮度和工作狀態的精準控制。
    DRAIN引腳:作為MT7812芯片內部集成功率MOS管的一個引腳,與LED燈珠相連,負責直接驅動LED燈珠發光。
    (三)特殊元件作用
    串聯電感:在LED電路中串聯電感,目的是穩定驅動電流,使電流更恒定,以達到LED恒流驅動的設計目標,提升LED照明的穩定性和使用壽命。
    并聯電容:在LED燈珠兩端并聯電容,用于抑制LED燈兩端電壓的突然變化,防止電壓波動破壞LED燈的恒流效果,維持LED燈的穩定工作狀態。
    D3二極管:起到保護LED燈珠的作用。當MT7812內部集成的MOS管在關斷瞬間產生高壓時,D3二極管能有效防止該高壓擊穿LED燈珠,保障整個電路的安全可靠運行。
    (四)方案應用價值
    此非隔離型LED驅動方案具有電路結構簡單、成本低等優點,適用于對成本敏感且對電氣隔離要求不高的室內LED照明應用,如普通家用LED燈具等,在滿足基本照明需求的同時,也能實現一定的節能效果。
    〈烜芯微/XXW〉專業制造二極管,三極管,MOS管,橋堆等,20年,工廠直銷省20%,上萬家電路電器生產企業選用,專業的工程師幫您穩定好每一批產品,如果您有遇到什么需要幫助解決的,可以直接聯系下方的聯系號碼或加QQ/微信,由我們的銷售經理給您精準的報價以及產品介紹
     
    聯系號碼:18923864027(同微信)
     
    QQ:709211280

    相關閱讀